作者:小嘉
发布:2026-02-06 16:48:23
阅读:102
麦冬为百合科沿阶草属植物麦冬Ophiopogon japonicus (L.f)Ker-Gawl.的干燥块根,于夏季采挖,洗净,反复暴晒、堆置,至七八成干,除去须根,干燥。麦冬呈纺锤形,两端略尖,长1.5~3cm,直径0.3~0.6cm;表面淡黄色或灰黄色,有细纵纹;质柔韧,断面黄白色,半透明,中柱细小;气微香,味甘、微苦,具有养阴生津,润肺清心的功效,常用于肺燥干咳,阴虚痨嗽,喉痹咽痛,津伤口渴,内热消渴,心烦失眠,肠燥便秘。麦冬在《神农本草经》中早有记载,被列为“上品”,记载为“主心腹结气,伤中伤饱,胃络脉绝,羸瘦短气。久服轻身,不老不饥。”
四川省三台县素有“中国麦冬之乡”的美誉,麦冬种植历史超过500年,是全国最大的麦冬标准化种植基地。全县麦冬常年种植面积约6万亩,产量占全国70%以上,出口量占全国80%,全产业链年产值超40亿元。麦冬作为常用大宗药材,主要道地产区包括浙江和四川,其中四川产麦冬习称“川麦冬”。
多效唑是一种中低等毒性、半衰期较长的三唑类植物生长调节剂,主要通过干扰植物体内激素的合成来使植株变得矮化、粗壮,提高地下块根产量。
长期以来,为追求高产、缩短周期,部分种植户过度依赖植物生长调节剂多效唑,导致麦冬品质下降、土壤与灌溉水残留污染。
研究显示
无多效唑残留
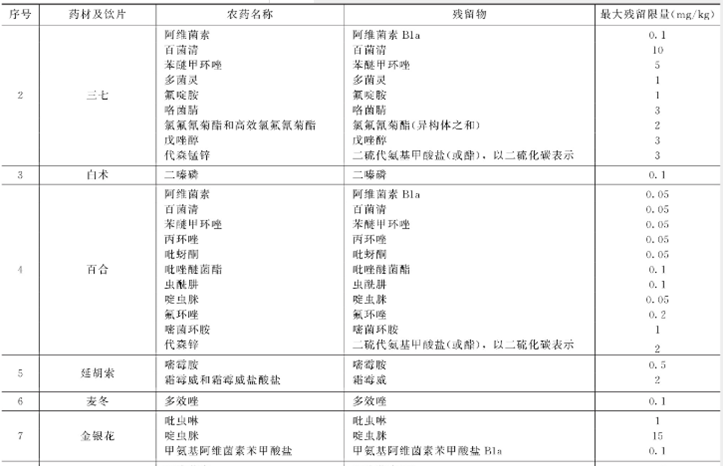
为保障麦冬质量与安全,引导产业可持续发展,国家药典委员会在《中国药典》(2025年版)中明确规定,麦冬中多效唑残留量不得超过0.1mg/kg。该标准已于2025年10月1日起实施。新规在即,如何在不使用多效唑的情况下实现麦冬优质稳产,成为产区亟待解决的现实难题。
(药典关于相关药材及饮片品种的农药最大残留限量新规)
破局之道:“零多效唑”优质稳产种植技术
针对这一挑战,四川躬药科技有限责任公司凭借多年实践,结合自主研发的有机源麦冬“土壤调理剂”,成功开发出全程不使用任何植物生长调节剂的“零多效唑”优质稳产种植技术方案。
技术方案简介
该方案以“改良土壤”为核心,结合麦冬不同生长阶段需肥特点进行精准营养管理,从根源上协调麦冬营养生长与生殖生长,确保植株健壮而不徒长,促进果根增多、养分向地下块根高效转移,从而实现无需传统控旺即可稳定产量、提升品质的目标。
应用实践:生态种植基地长势喜人
今年4月,躬药科技与四川省群禾中药材有限公司合作,在其生态麦冬种植基地全面应用“零多效唑”优质稳产技术方案。
至11月,基地中麦冬正处于块根膨大关键期,整体长势良好,叶色正常,无旺长现象;地下部分果根数量多,且粗壮雪白,为来年麦冬丰收奠定了坚实的基础。
躬药科技:以技术创新助力麦冬产业高质量发展
四川躬药科技是四川嘉道博文生态科技有限公司旗下企业,公司秉承“躬行致远、为道地药材创新”的理念,服务于道地药材全产业链,开展产业共性技术和关键技术的研究开发、技术服务、成果转化等业务,从土壤维护与改良、优质种源选育、标准化生态种植(养殖)、绿色加工储存、药材精深加工等方面提供全周期解决方案,促进道地药材高质量发展。
此次躬药科技“零多效唑”优质稳产种植技术方案的成功应用,不仅验证了该方案的可行性与实效性,也为麦冬产业绿色转型提供了可靠路径。未来,躬药科技将继续深化该技术方案的推广与应用,为推动麦冬产业可持续、高质量发展贡献专业力量。
拓展阅读
四川躬药科技研发的麦冬专用“土壤调理剂”以无害化城市餐桌剩余食物为原料,应用荣获国家技术发明二等奖等多项荣誉的工艺技术制成。
产品有机质≥75.0%,腐植酸≥20.0%,易氧化有机质≥20.0%,能快速激活所添加的有益微生物,修复土壤微生态,同时改善团粒结构,调节酸碱平衡,增强保水透气性,为麦冬根系健康生长营造优良环境。
相关阅读





